高考体检关系到你的专业选择 浙江2022高考体检注意事项一览
2022年高考招生体检已在我省各地陆续启动,预计4月底前完成。体检结论关系到考生专业志愿的选择,也是高考录取的重要依据。具体有哪些需要注意的细节?一起来了解。
检查6个项目
参加高考体检,考生主要经过眼科、内科、外科、耳鼻喉科、口腔科、放射、检验等6个科室系统的体格检查。分别是:
眼科,包括视力、色觉、眼病;内科,包括血压、发育情况、心脏及血管、呼吸系统、神经系统、腹部脏器等;外科,包括身高、体重、皮肤、面部、颈部、脊柱、四肢、关节等;耳鼻喉科,包括听力、嗅觉、耳鼻咽喉、口吃等;胸部摄片;肝功能检查,不包括乙型肝炎表面抗原。

体检注意事项
考生请提前做好准备。认真学习《普通高等学校招生体检工作指导意见》、《考生体检守则》等有关规定。尽量避免用药。体检前一周,尽量避免服用损肝药物及营养品。若病情需要则不必强行停药,体检时需向医生讲明。注意规律作息。不要剧烈运动和情绪激动,保证充足睡眠。体检前三天要规律饮食,在保证营养的前提下以清淡为主。注意视力听力。不要长时间看电脑、玩手机,以免影响视力检测结果;日常佩戴隐形眼镜的考生,改戴框架式眼镜,摘戴更方便。听力不好的考生如戴助听器,应提前向医生讲明。积极配合防疫。自觉遵守疫情防控有关规定,主动接受并配合做好体检前的健康状况排查。须在体检前向报名单位或学校提供本人身体状况和流行病史调查情况,不得隐瞒行程、病情,不得瞒报漏报健康情况。
体检当日,考生应尽量穿宽松的衣服,以便穿脱,不要携带贵重物品,以免丢失。体检期间,应自觉遵守疫情防控的各项要求,配合体检场所的体温测量,健康码核验等工作,加强个人疫情防护,并调整好个人情绪,保持平稳心态,不要过于紧张。上午体检的考生当日早晨要禁食,下午体检的考生可进少量清淡早餐,在9时后禁食,可饮用少量白开水。考生请注意检查体检表所列项目是否已检查完毕,避免漏检和错检,如对体检结果有异议,须在规定时间内提出复检申请。
体检结果与志愿填报
通过体检,一方面,考生可了解自己的身体健康状况;另一方面,体检结果将作为考生档案的一部分,供高校录取时参考。经过系统检查后,考生会得到根据《普通高等学校招生体检工作指导意见》中所列条款,结合其身体状况给出的体检结果,即报考专业建议。
考生在填报志愿前,一定要研读体检表上的信息,准确对照《指导意见》相关条款,仔细查阅高校招生章程中对身体条件的特殊要求,结合自身体检结果,避开限报专业,这样才能正确填报志愿。我省高考招生的专业平行志愿中,不符合院校专业录取身体条件的考生将被退档,而无法再调剂专业录取。体检结果一般包含以下几种情况:
第一种:“不合格”
这类考生的身体健康状况不合格,主要是因为患有比较严重的疾病,暂不宜报考各类普通类高等学校。对应《指导意见》中第一部分所列条款:
患有下列疾病者,高校可以不予录取。1.严重心脏病(先天性心脏病经手术治愈,或房室间隔缺损分流量少,动脉导管未闭返流血量少,经二级以上医院专科检查确定无需手术者除外)、心肌病、高血压病。2.重症支气管扩张、哮喘,恶性肿瘤、慢性肾炎、尿毒症。3.严重的血液、内分泌及代谢系统疾病、风湿性疾病。4.重症或难治性癫痫或其他神经系统疾病;严重精神病未治愈、精神活性物质滥用和依赖。5.慢性肝炎病人并且肝功能不正常者(肝炎病原携带者但肝功能正常者除外)。6.结核病除下列情况外可以不予录取:原发型肺结核、浸润性肺结核已硬结稳定;结核型胸膜炎已治愈或治愈后遗有胸膜肥厚者;一切肺外结核(肾结核、骨结核、腹膜结核等等)、血行性播散型肺结核治愈后一年以上未复发,经二级以上医院(或结核病防治所)专科检查无变化者;淋巴腺结核已临床治愈无症状者。
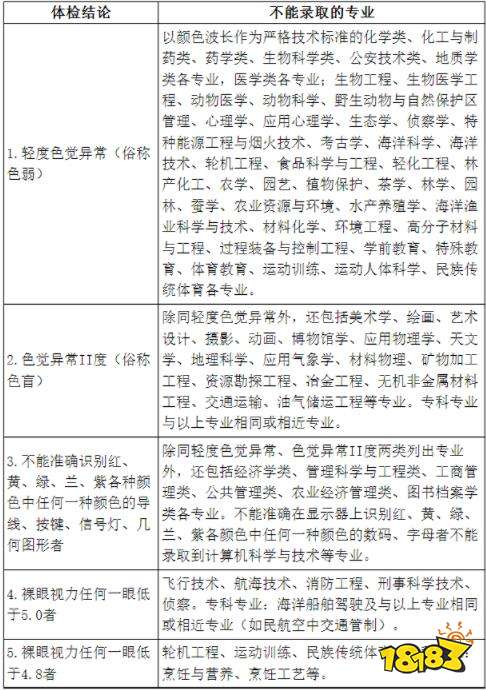
第二种:“合格受限”
这类考生的身体健康状况可以报考普通高校的许多专业,但有一些专业的报考将受到限制。也就是说,这类考生不能报考一些受到限制的专业,否则即使成绩再高,高校也可以不录取。对应《指导意见》中第二部分所列条款:
患有下列疾病者,学校有关专业可不予录取。

第三种:“合格不宜”
考生的身体条件虽然能坚持学习,但今后在该专业的就业和发展可能受影响。考生报考了不宜就读的专业,学校不得以此为依据,拒绝录取达到相关要求的考生。考生需根据自身情况慎重选报。对应《指导意见》中第三部分所列条款:
患有下列疾病不宜就读的专业。

第四种:“合格”
这类考生的身体状况符合高等院校各类专业的就读条件,可以选报高校的各类专业。但如报考军队、公安等类别院校,还要另行参照相关标准。
,

